科学研究

办事流程

当前位置: 首页 > 科学研究 > 办事流程 > 正文

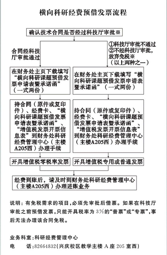
横向科研经费预借发票流程

来源:      发布时间 : 2018-05-24     点击量:

关闭

版权所有:爱游戏(AYX)体育官方网站-AYX.COM
地址:陕西省西安市咸宁西路28号
邮编:710049

访问统计: